Migacz diodowy – schemat, PCB
W ramach warsztatów przygotowujących do wykonywania we własnym zakresie płytek drukowanych przygotowywaliśmy zmontowany na pająku prymitywny układ analogowego migacza diodowego. Przy okazji postanowiłem nauczyć się trochę więcej, dlatego układ zaprojektowałem w programie KiCAD, przygotowałem projekt PCB i wykonałem metodą żelazkową. Zamieszczam kilka związanych z tym materiałów, przydatnych zwłaszcza dla przyszłorocznych uczestników warsztatów w kole naukowym INTEGRA. Warsztaty pochodzą ze strony starszych członków koła.
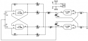
Według tego schematu stworzonego w programie KiCAD wygenerowano netliste, dobrano odpowiednie footprinty a następnie zaprojektowano PCB.
Ścieżki zostały wydrukowane w postaci prostej (gotowe są więc do wykonania metodą żelazkową :)). Pliki PDF (dla chcących wykonać migacz bez KiCADa), jak i źródła projektów w KiCAD znajdują się na końcu wpisu.
Po zmontowaniu powstał mały układ z migającymi naprzemiennie diodami.
I na koniec załączam pliki potrzebne do wykonania:




Wrzesień 6th, 2010 - 13:52
Cytuję: ” układ analogowego migacza diodowego” na 7400 ? Analogowy na układzie cyfrowym ?
Październik 10th, 2010 - 02:12
Analogowy o tyle, że o czasach przełączania decyduje ładowanie kondensatora, zaś 7400 jest przełącznikiem. Na pewnie nie jest to typowy układ cyfrowy z napięciami odpowiadającymi tylko 0 lub 1.
Marzec 27th, 2012 - 21:14
Witam. Mógłbym prosić spis elementów na płytce ?